欢迎来到佛山正典生物技术有限公司
服务热线: 400-183-8988
购物车图片 我的购物车 ( )
新闻资讯 News
联系我们
地址 : 佛山市三水区乐平镇范湖开发区桂花街2号
电话 :400-183-8988
传真 :0757-87366788

【征求意见 】《感染非洲猪瘟养殖场恢复生产技术指南(试行)》

日期: 2019-08-20
浏览次数: 216
【征求意见 】《感染非洲猪瘟养殖场恢复生产技术指南(试行)》


近日,为促进感染非洲猪瘟养殖场恢复生产,农业农村部组织编写了《感染非洲猪瘟养殖场恢复生产技术指南(试行)》,并向社会公开征求意见。


意见反馈联系方式:


联系人:王媛媛

电话:0532-85630386

电子邮箱:

tc181@cahec.cn

通信地址:青岛市市北区南京路369号


【征求意见 】《感染非洲猪瘟养殖场恢复生产技术指南(试行)》

【征求意见 】《感染非洲猪瘟养殖场恢复生产技术指南(试行)》

【征求意见 】《感染非洲猪瘟养殖场恢复生产技术指南(试行)》

【征求意见 】《感染非洲猪瘟养殖场恢复生产技术指南(试行)》

【征求意见 】《感染非洲猪瘟养殖场恢复生产技术指南(试行)》

【征求意见 】《感染非洲猪瘟养殖场恢复生产技术指南(试行)》

【征求意见 】《感染非洲猪瘟养殖场恢复生产技术指南(试行)》

【征求意见 】《感染非洲猪瘟养殖场恢复生产技术指南(试行)》

【征求意见 】《感染非洲猪瘟养殖场恢复生产技术指南(试行)》

【征求意见 】《感染非洲猪瘟养殖场恢复生产技术指南(试行)》

【征求意见 】《感染非洲猪瘟养殖场恢复生产技术指南(试行)》

【征求意见 】《感染非洲猪瘟养殖场恢复生产技术指南(试行)》

【征求意见 】《感染非洲猪瘟养殖场恢复生产技术指南(试行)》

【征求意见 】《感染非洲猪瘟养殖场恢复生产技术指南(试行)》

【征求意见 】《感染非洲猪瘟养殖场恢复生产技术指南(试行)》

【征求意见 】《感染非洲猪瘟养殖场恢复生产技术指南(试行)》

【征求意见 】《感染非洲猪瘟养殖场恢复生产技术指南(试行)》

【征求意见 】《感染非洲猪瘟养殖场恢复生产技术指南(试行)》

【征求意见 】《感染非洲猪瘟养殖场恢复生产技术指南(试行)》

【征求意见 】《感染非洲猪瘟养殖场恢复生产技术指南(试行)》

【征求意见 】《感染非洲猪瘟养殖场恢复生产技术指南(试行)》

【征求意见 】《感染非洲猪瘟养殖场恢复生产技术指南(试行)》

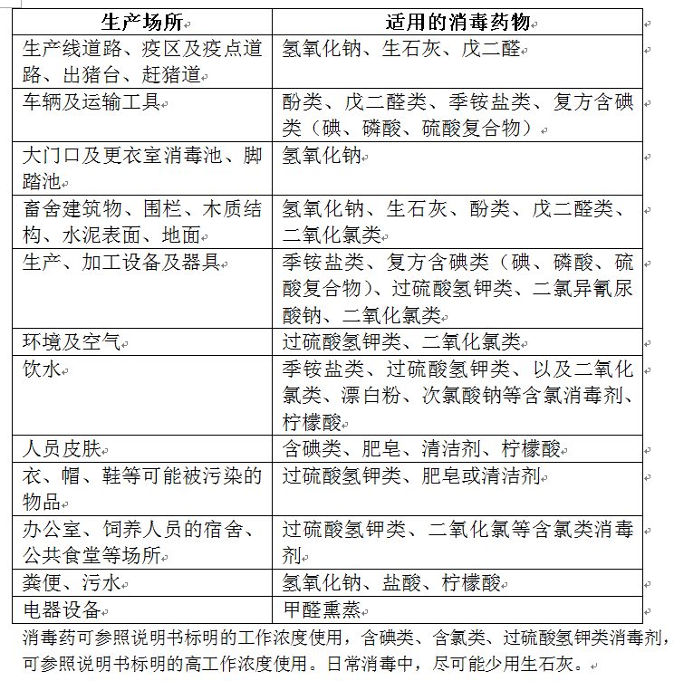
附表:生猪生产不同场所的消毒药选择建议

【征求意见 】《感染非洲猪瘟养殖场恢复生产技术指南(试行)》


【征求意见 】《感染非洲猪瘟养殖场恢复生产技术指南(试行)》


资料来源:本文内容转自农业农村部网站,如有侵权,请联系删除。


相关新闻
2026 - 01 - 22
1月21日,佛山市委、市政府在市机关大礼堂召开佛山市劳动模范、先进劳动者和先进集体表彰大会。会上,正典球虫活疫苗车间被授予“佛山市先进集体”称号。
2026 - 01 - 16
近日,广东省高新技术企业协会正式公布了2025年第二批广东省名优高新技术产品名单。正典生物兔球虫病三价活疫苗、鸡球虫病二价活疫苗和正典金美素(盐酸金霉素可溶性粉)3项产品成功入选,获评广东省名优高新技术产品。目前,正典生物共有11项产品获得此荣誉。
2026 - 01 - 09
1月9日下午,2026年正典公司工作大会顺利召开,大会总结2025年工作成效,部署2026年重点工作。集团首席运营官、大华农董事长、正典公司董事长陈瑞爱,大华农副总裁兼正典公司总经理谭志坚,大华农董事会秘书林夏晖、董事会办公室副总经理林曼、信息中心副总经理温尚健以及正典公司全体干部员工参加会议。大会由正典公司副总经理符德文主持。
2025 - 11 - 20
11月18-20日,2025中华土鸡产业发展论坛在江苏南京隆重举办。本次大会由中华土鸡推广中心、新禽况主办,温氏股份、立华股份冠名,正典生物等多家单位联合协办。论坛以“合力聚势·革新破局”为主题,吸引了权威专家、上市企业高管、地方龙头代表及产业链上下游精英等近400位嘉宾现场开展深度对话,共同助力行业高质量发展。
扫描微信二维码
扫描手机二维码
图文传真 0757-87366788
400-183-8988 上班时间:8:00-12:00  14:00-17:30

有任何购物问题请联系我们的客服 | 电话:400-183-8988/0757-8736698 | 工作时间: 8:00-12:00 14:00-17:30
Copyright ©2005 - 2022 佛山市正典生物技术有限公司
ICP备案号: 粤ICP备05084450号-1
犀牛云提供企业云服务
X
5

服务热线

  • 400-183-8988
1

QQ设置

3

SKYPE 设置

4

阿里旺旺设置

等待加载动态数据...

等待加载动态数据...

6

扫码关注

等待加载动态数据...

等待加载动态数据...

展开